Detail Project
Status
On Progress
Progress
0%
On Progress
Progress
0%
Judul
Olahdata SmartPLS
Keterangan
Olahdata SmartPLS
Keterangan
TIMELINE
TIMELINE PROJECT
Unggah Multi File
Ekstensi diperbolehkan : 'jpg', 'jpeg', 'png', 'gif', 'pdf', 'docx', 'doc', 'xls', 'xlsx', 'zip', 'rar', 'txt', 'csv'
Ekstensi diperbolehkan : 'jpg', 'jpeg', 'png', 'gif', 'pdf', 'docx', 'doc', 'xls', 'xlsx', 'zip', 'rar', 'txt', 'csv'
File Terunggah
|
Konsultan
New Olda PLS.rar https://admin.sisistatistik.com/file/69094ebee03b7-New_Olda_PLS.rar 04 November 2025, 07:54 |
|
Konsultan
hasil_olah_filepls2.zip https://admin.sisistatistik.com/file/68f82043b86e0-hasil_olah_filepls2.zip 22 Oktober 2025, 07:07 |
|
Konsultan
output_excell dan gambar konstruk.rar https://admin.sisistatistik.com/file/68f82043b7c0f-output_excell_dan_gambar_konstruk.rar 22 Oktober 2025, 07:07 |
|
Klien
Reflektif dan formatif 2.pdf https://admin.sisistatistik.com/file/68f7b15f5a418-Reflektif_dan_formatif_2.pdf 21 Oktober 2025, 23:14 |
|
Klien
E89_K1501232096_Fikrul Gifar_Seminar Hasil. (SEM & IPMA) 201025.pdf https://admin.sisistatistik.com/file/68f7976f9c6ac-E89_K1501232096_Fikrul_Gifar_Seminar_Hasil.__SEM___IPMA__201025.pdf 21 Oktober 2025, 21:23 |
|
Konsultan
Interpretasi hasil pls.docx https://admin.sisistatistik.com/file/68f70aa60c66a-Interpretasi_hasil_pls.docx 21 Oktober 2025, 11:23 |
|
Konsultan
project_fileplls.zip https://admin.sisistatistik.com/file/68f70aa60c46a-project_fileplls.zip 21 Oktober 2025, 11:23 |
|
Konsultan
Hasil pengolahan_File_Excell+data.rar https://admin.sisistatistik.com/file/68f70aa60b625-Hasil_pengolahan_File_Excell_data.rar 21 Oktober 2025, 11:23 |
|
Klien
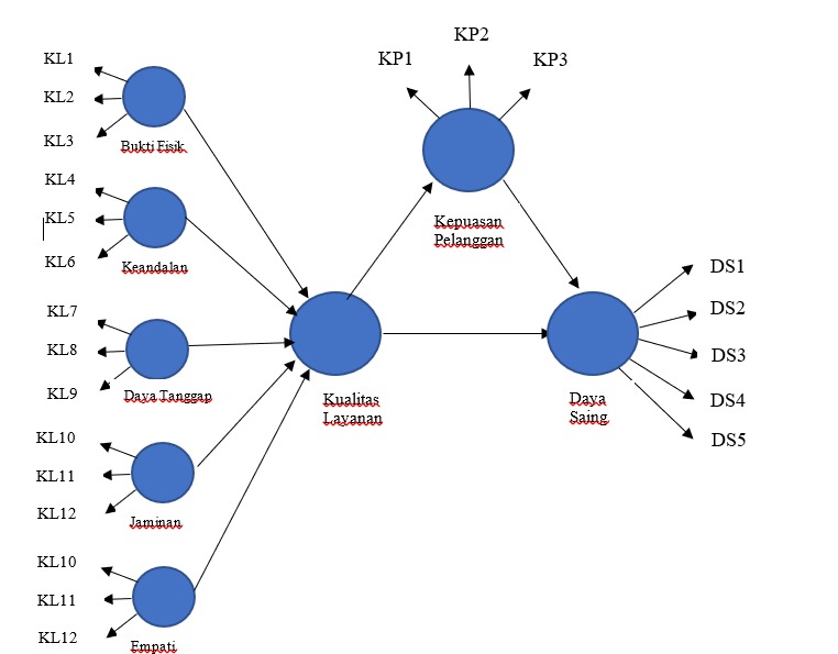
model SEM-PLSA.jpeg https://admin.sisistatistik.com/file/68f62e3c6d29d-model_SEM-PLSA.jpeg 20 Oktober 2025, 19:42 |
|
Klien
KUISIONER - STRATEGI PENGEMBANGAN BISNIS BIMBINGAN BELAJAR BERBASIS KUALITAS LAYANAN DAN KEPUASAN PELANGGAN (Jawaban) (1).xlsx https://admin.sisistatistik.com/file/68f62d8300a00-KUISIONER_-_STRATEGI_PENGEMBANGAN_BISNIS_BIMBINGAN_BELAJAR_BERBASIS_KUALITAS_LAYANAN_DAN_KEPUASAN_PELANGGAN__Jawaban___1_.xlsx 20 Oktober 2025, 19:39 |